• Home
  • a little about me
  • ux
  • design
  • photography
  • Contact

noorah bawazir

  • Home
  • a little about me
  • ux
  • design
  • photography
  • Contact

 

student employment hiring process: redesign

“The following project focused on the hiring process in the Student Employment department at Minneapolis Community & Technical College. The department needed an upgrade to their current hiring process. The goal is to simplify the process for users so that students can be hired quicker and more efficiently.”
Tablet.jpg
 
 

 

 

 

Let's start with...user research

Who are the users? What are their goals + needs?

I used survey monkey to reach out to coordinators and supervisors to gain some insight on the current hiring process.

 

View fullsize Screen Shot 2016-10-25 at 5.56.19 PM.png
View fullsize Screen Shot 2016-10-25 at 5.56.28 PM.png
View fullsize Screen Shot 2016-10-25 at 5.56.36 PM.png
View fullsize Screen Shot 2016-10-25 at 5.56.44 PM.png
View fullsize Screen Shot 2016-10-25 at 5.56.51 PM.png
View fullsize Screen Shot 2016-10-25 at 5.57.33 PM.png
View fullsize Screen Shot 2016-10-25 at 5.56.59 PM.png
View fullsize Screen Shot 2016-10-25 at 5.58.12 PM.png

 

 

 

survey results

 

 

 

 

 

 

user goals

 

"to quickly get to a site where i can see the status of hiring requests and i can quickly ask for additional funds"

" to complete required paperwork (i.e. hiring requests, authorization increase requests, etc). tracking said paperwork"

" to hire new students, view handbooks, tips, tricks, news of the day"

 

the gist:

  • a faster, more efficient way to hire student employees

  • an easy to navigate site that doesn't send the user on a treasure hunt

  • a better understanding of the student employment program

 

 

personas + empathy maps

 

Harry Persona.png
Harry Empathy Map.png
Dianne Persona.png
Dianne Empathy Map.png
Martine Persona.png
Martine Empathy Map.png

 

hueristic analysis

The current hiring process is housed on SharePoint, so I compared it to a couple of other hiring platforms out there!

Throughout the Heuristic Evaluation of SharePoint, Jobvite, and Recruiterbox, I found that SharePoint, as a hiring platform, is lacking in many aspects. SharePoint currently has no engagement in resume submission and filtering--before the hiring process even begins!

However, when managed correctly, its a great data storage tool. SharePoint has features like “views” that allow the user to customize to what information they want visible to them based on criteria set by the user. However, creating those views aren't the easiest things to understand for beginner users. 

Most of the workflow would need to be organized and structured in a way that internal employees can screen candidates while maintaining a certain level of confidentiality. Supervisors should be able to view/access also allowing info such as status, award, budget, etc.

 

 

content strategy

I used Optimal Workshop for a card sort. because there are over 50 supervisors and coordinators, I wanted to reach out to as many as possible, so I saw the online card sort as the best approach. These results are reflective of individuals who completed the entire card sort, consisting of 30 cards. 

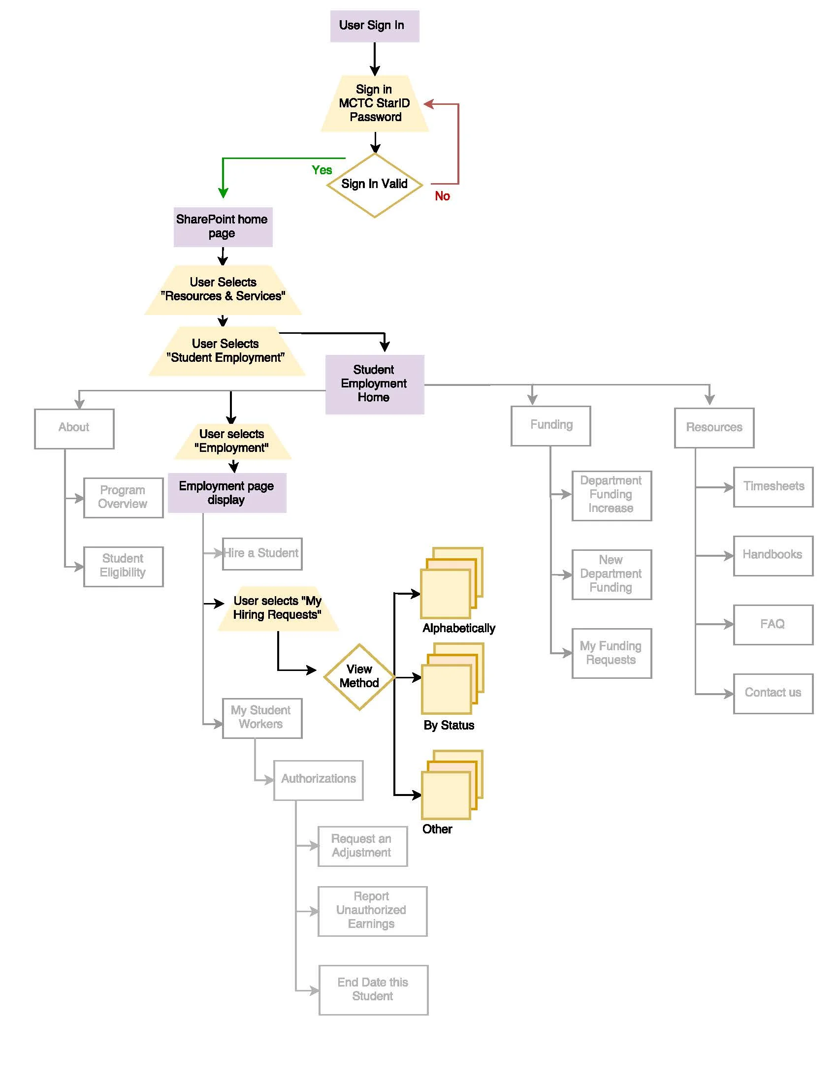
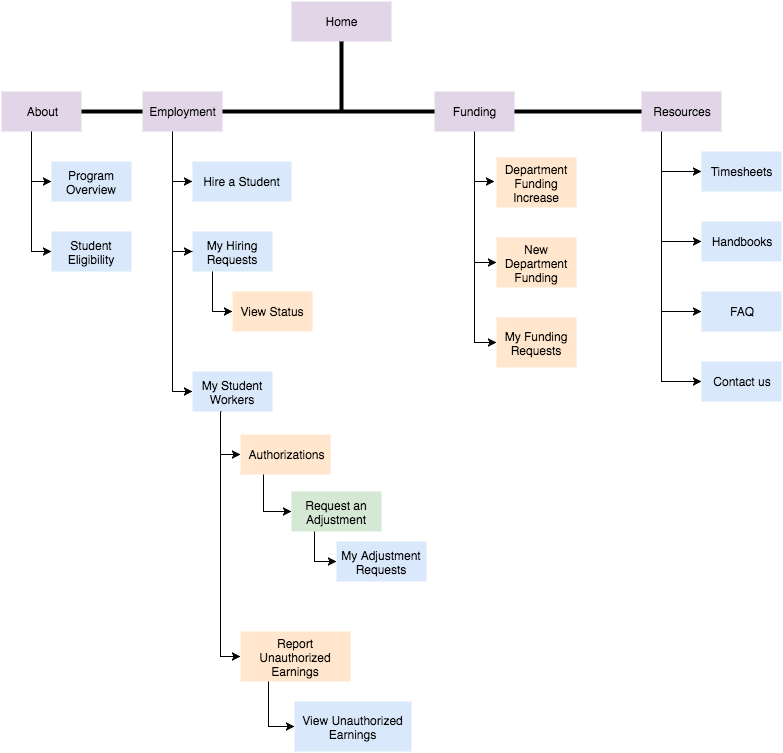
Site maps + user flows

the challenge in creating user flows was to be mindful of the back end processing that takes place. there is a given order attached to hiring a regular student vs hiring an international student. They currently take on complete different routes in processing and this is confusing to users. Supervisors and/or coordinators who would like to hire a student shouldn't have to be given different instructions for international students. Those differences in processing fall onto the individuals actually screening and approving the hiring requests.

to solve this, i included the possibility of a user hiring an international student by having that option available to them at the first step of hiring. the user can simply check the "international student" box which would queue the individuals who review it that additional steps may need to be taken.

 

Site Map hand drawn.jpg
Site Map Online.png
UserFlow 2 V2.jpg
UserFlow 4 V2.jpg

 

 

sketches + wireframes

 

Sketches Draft 1_Page_1.jpg
Sketches Draft 1_Page_2.jpg
Sketches Draft 1_Page_3.jpg
WireframePrototype Project_Page_13.jpg

 

Visual design

Wireframe Final 2_Page_01.jpg
Wireframe Final 2_Page_03.jpg
Wireframe Final 2_Page_04.jpg
Wireframe Final 2_Page_05.jpg
Wireframe Final 2_Page_07.jpg
Wireframe Final 2_Page_08.jpg
Wireframe Final 2_Page_09.jpg
Wireframe Final 2_Page_10.jpg
Wireframe Final 2_Page_11.jpg
Wireframe Final 2_Page_12.jpg
Wireframe Final 2_Page_13.jpg
Wireframe Final 2_Page_14.jpg
Wireframe Final 2_Page_17.jpg
Wireframe Final 2_Page_18.jpg
Wireframe Final 2_Page_22.jpg
Wireframe Final 2_Page_27.jpg
Wireframe Final 2_Page_28.jpg
Wireframe Final 2_Page_30.jpg

 

research evaluation + user testing

the invision application was used to create the prototype for the test sessions. test sessions took place in the office space of the user. 

 

User A Hires more than 30 students per semester

User B Hires 10-15 students per semester

User C Hires about 1-5 students per semester

 

Findings

The user tests went exceptionally well. All users were able to complete tasks without major issues. They understood the content in front of them and how it was relevant to them. They were easily able to navigate to different areas of the site.

**interesting find: All three users struggled to find the Request Budget Increase button. The placement of the button is consistently on the bottom left side under the department budget widget so it became something to ignore. to solve this, i added the "budget increase" button to also appear front and center on the budget page.

 All three users are spend more than 50 hours a week on a computer, browsing, using email, etc. Users came from departments such as Financial Aid, Learning Center, and the Library. Ages ranged from 30-55.